Корзина пуста
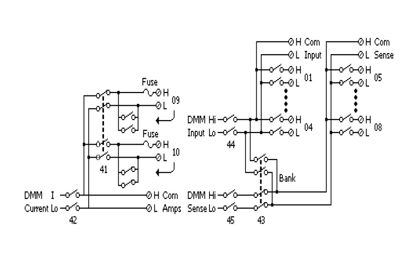
Модуль мультиплексора DAQ-909
На складе в Москве: 6 шт.
| Цена (с НДС): |
77 140 Р
|
| Стоимость поверки (с НДС): |
по запросу
|
| Торговая марка: | GW Instek |
| ФИФ ОЕИ: | №98456-26 до 07.05.2031 г. |
| Страна производитель: | ТАЙВАНЬ (КИТАЙ) |
- 8 каналов для сканирования и измерения пост. напряжения до 600В, перем. напряжения до 400Вскз.
- Скорость переключения 3 мс
- Сочетание 2- и 4-проводных конфигураций сканирования каналов
- Дополнительные 2 канала измерения пост./ перем. тока, внешние шунтирующие резисторы не требуются (макс. 2A/ на кан)
| Модуль мультиплексора | 1 шт. |
Расширенные характеристики, каталоги, брошюры
-
989.03 КБ
-
8.47 МБ
Новости
- Утверждение типа СИ / Май 2026 г.
27.05.2026 г.
- Система сбора данных DAQ-79600 пополнилась новым модулем
27.02.2025 г.
- Система сбора и коммутации данных GW Instek DAQ-79600
12.10.2023 г.
Дополнительные материалы
-
8.23 МБ
Узнать о поступлении товара
Внимание! Отсутствие ошибок и опечаток не гарантируется. В технические характеристики средств измерений неутвержденного типа производителем могут быть внесены изменения без предварительного уведомления. Соответствие важных параметров требует уточнения. Полные технические характеристики предоставляются по отдельному запросу. Нашли ошибку? Выделите мышкой и нажмите Ctrl+Enter.




